网站首页
关于协会
协会简介
协会章程
会员自律公约
会员单位行业规约
联系我们
党建活动
政策法规
技能鉴定
职业技能等级认定
软考
专项职业能力考核
招聘服务
招聘信息
求职信息
国际交流
引智项目
人才引进
文化交流
外国专家服务
外国人来华工作许可办理流程
外国人来华工作许可服务指南
引智信息
国外院校展示
项目成果
人才引进
首页
关于协会
党建活动
政策法规
技能鉴定
招聘服务
国际交流
外国专家服务
当前位置:
首页
>
新闻资讯
> 协会公告
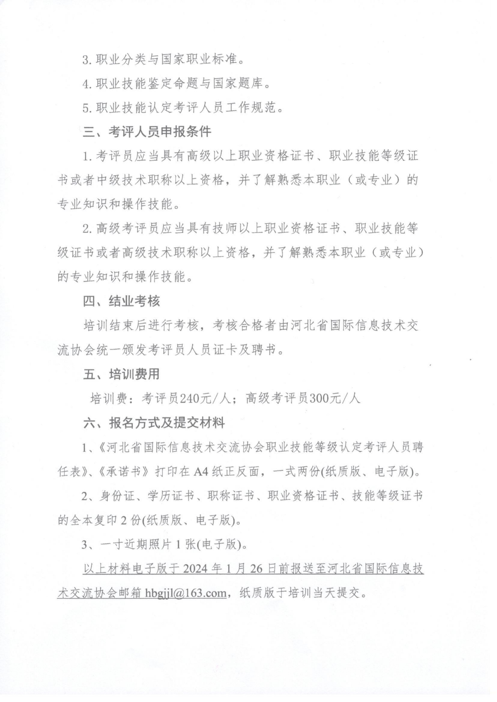
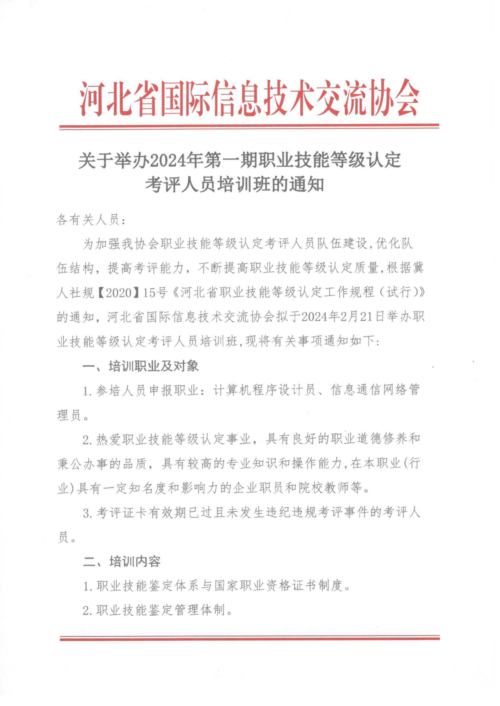
关于举办2024年第一期职业技能等级认定考评人员培训班的通知
时间 : 2024-1-8
浏览次数:
2751
分享到:
附件下载(
点此下载
)
上一篇:
2023年河北省行业职业技能竞赛获奖名单
下一篇:
2023年河北省第二届数字经济产业新技术全媒体运营师职业技能竞赛通知
首页
电话咨询
联系我们